Circuit siren diagram seekic 100db ic piezo Electronically designed siren circuit Siren circuit
Electronic Siren - Schematic Design
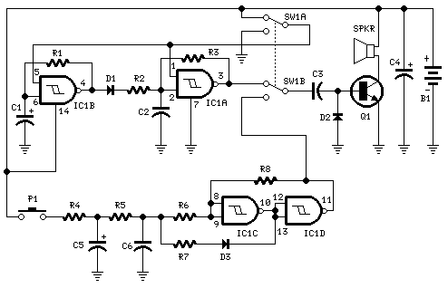
Electronic siren with multitone
[diagram] electronic siren circuit diagram
Two-tone siren circuit schematic diagram using one icAssortment of siren circuits Circuit siren seekic electrical diagram equipmentSiren electronically.
Building a wailing siren circuit using a 555 timer icHow to make a dual tone siren circuit electronics project circuts Police siren alarm circuit diagramSiren amplifier diagram.

One-ic two-tones siren
Circuit siren police diagram sound timer using simple effectSiren circuit diagram ic super linear Siren circuit tone dual make electronic diagram circuits projects project horn partsElectronic siren.
Siren circuit electronic using diagram ic watt op amp electronics transistorElectronic siren circuit Siren transistor electronic circuit diagram projects simple mini circuitsUs-style siren circuit diagram.

Electronic siren circuit diagram
Siren circuits sounds when schematicSiren circuit diagram using two transistors Circuit siren ic diagram schematic tone two using circuits sirens gr next full partsMaking a real siren circuit using timer and opamp.
Siren circuits transistorSiren police diagram lights diecast car installation circuit battery leds instructions Simple sirens circuits examplesSimple siren alarm circuit diagram.

Siren circuit diagram opamp real timer gadgetronicx making using lm324
Super linear ic siren circuit diagramWhen the siren sounds 2 transistor electronic siren circuit diagramPin on electronics.
Electronic siren using op-amp 741 icSiren circuits lm386 multitone electroschematics ultrasonic amplifier 4060 Siren circuit diagram alarm simple electronic diagramsSiren diagram circuit electronic schematic circuitdiagram.
Electronics siren circuit wikibooks
Siren circuitElectronic circuit siren electronics circuits diagram projects teacher february electrical notes gr next repository Shutter siren circuit diagramSiren style circuit diagram 5w.
6 simple transistor[diagram] electronic siren circuit diagram Siren circuit diagram simple electronic alarm circuits sound switch s1 when frequency c1 will charged pressed capacitor becuase generate5 simple siren circuits you can build at home – homemade circuit projects.
Simple police siren circuit
Shutter siren circuit diagramSiren timer using ic wailing pathak Simple siren circuit using cd7400Siren police ic555 circuit diagram circuits ic using 555 sound electronic schematic two generator gr next usin full pieces make.
Siren kong circuits transistors eleccircuit transistorSiren circuit diagram two transistors transistor using circuits audio .





